
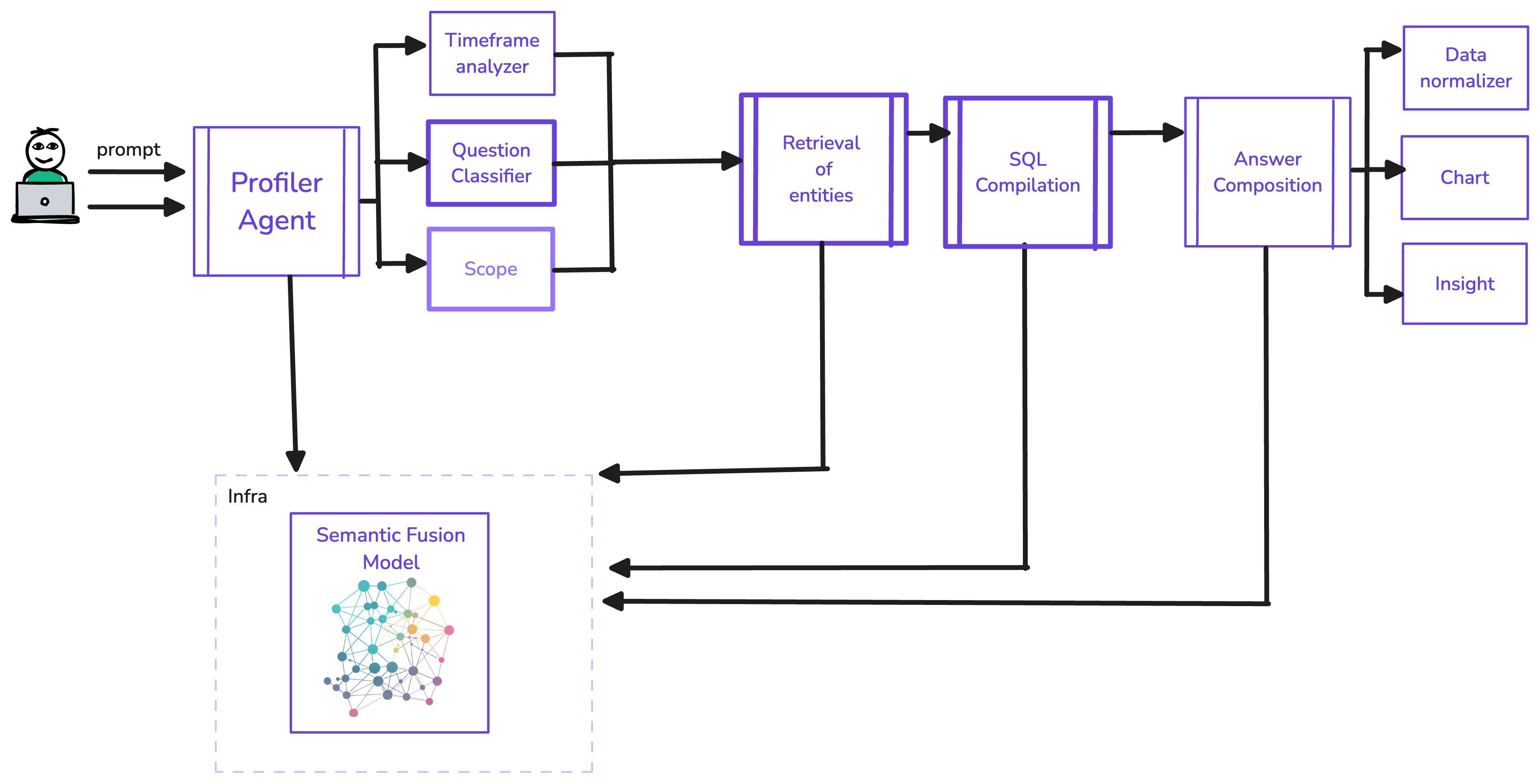
- Timeframe Analyzer: Identifies temporal aspects
- Question Classifier: Categorizes the query type
- Scope: Extracts the scope needed to answer the question
- Data Normalizer: Ensures consistent formatting and units
- Output Generation: Produces charts, insights, and explanations